kaiyun官方网站减缓进餐速率不错增多饱腹感-kaiyun网页版

十四届世界东谈主大三次会议昨天(9日)举行记者会,民政部、东谈主力资源和社会保险部、住房和城乡建造部、国度卫健委四部门认真东谈主就有关问题回话中外记者发问。
国度卫生健康委员会主任雷海浪示意,将捏续激动体重惩办年行动。现时危害中国老匹夫健康的首个主要危急身分和疾病,来自慢性的非传染性疾病,而慢性非传染性疾病当中的许多致病身分跟每个东谈主的行动生计神气、饮食和体育考试齐密切有关,比如体重特殊的问题。
体重特殊容易导致高血压、糖尿病、心脑血管、脂肪肝,以致一部分的癌症也和体重特殊有一定的关联。每一个东谈主作念好我方的健康第一累赘东谈主诅咒常要津的。
国度卫生健康委面向公众发布的《体重惩办辅导原则(2024年版)》指出,有计算瞻望,要是得不到灵验阻挠,2030年我国成东谈主超重肥美率将达到70.5%,儿童超重肥美率将达到31.8%。
■ 什么样的胖才是确凿超重肥美?
超重和肥美受多种身分的影响。其中包括了遗传、饮食、身体行动水平、生计民风以及社会环境的窜改等。
体质指数(BMI)是磋商东谈主体胖瘦过程的圭臬。
BMI=体重(kg)/身高(m)²
我国健康成年东谈主的BMI昔日限制在18.5至24之间。
BMI在24至28之间被界说为超重。
达到或跨越28即是肥美。其中,又把柄BMI分为轻度肥美、中度肥美、重度肥美以及笨重度肥美。
■ 健康减肥该若何吃?
国度卫健委制定
《成东谈主肥美食养指南(2024年版)》
春夏秋冬“三餐四季”食谱已备好
干货满满,紧记保藏↓↓
记取这3点,思不瘦齐难
吃几许?
可基于不同东谈主群每天的能量需要量,保举逐日能量摄入平均裁汰30%~50%或裁汰500~1000kcal,或保举逐日能量摄入男性1200~1500kcal、女性1000~1200kcal的限能量均衡膳食。
三大宏量养分素的供能比鉴别为:脂肪20%~30%,卵白质15%~20%,碳水化合物50%~60%;保举早中晚三餐供能比为3:4:3。
吃什么?
减重本领应少吃油炸食物、含糖烘焙糕点、糖果、肥肉等高能量食物(高能量食物时常是指提供400kcal/100g 以上能量的食物),每天食盐摄入量不跨越5g,烹饪油不跨越20~25g,添加糖的摄入量最佳适度在25g以下。此外,还要摒弃饮酒。❌
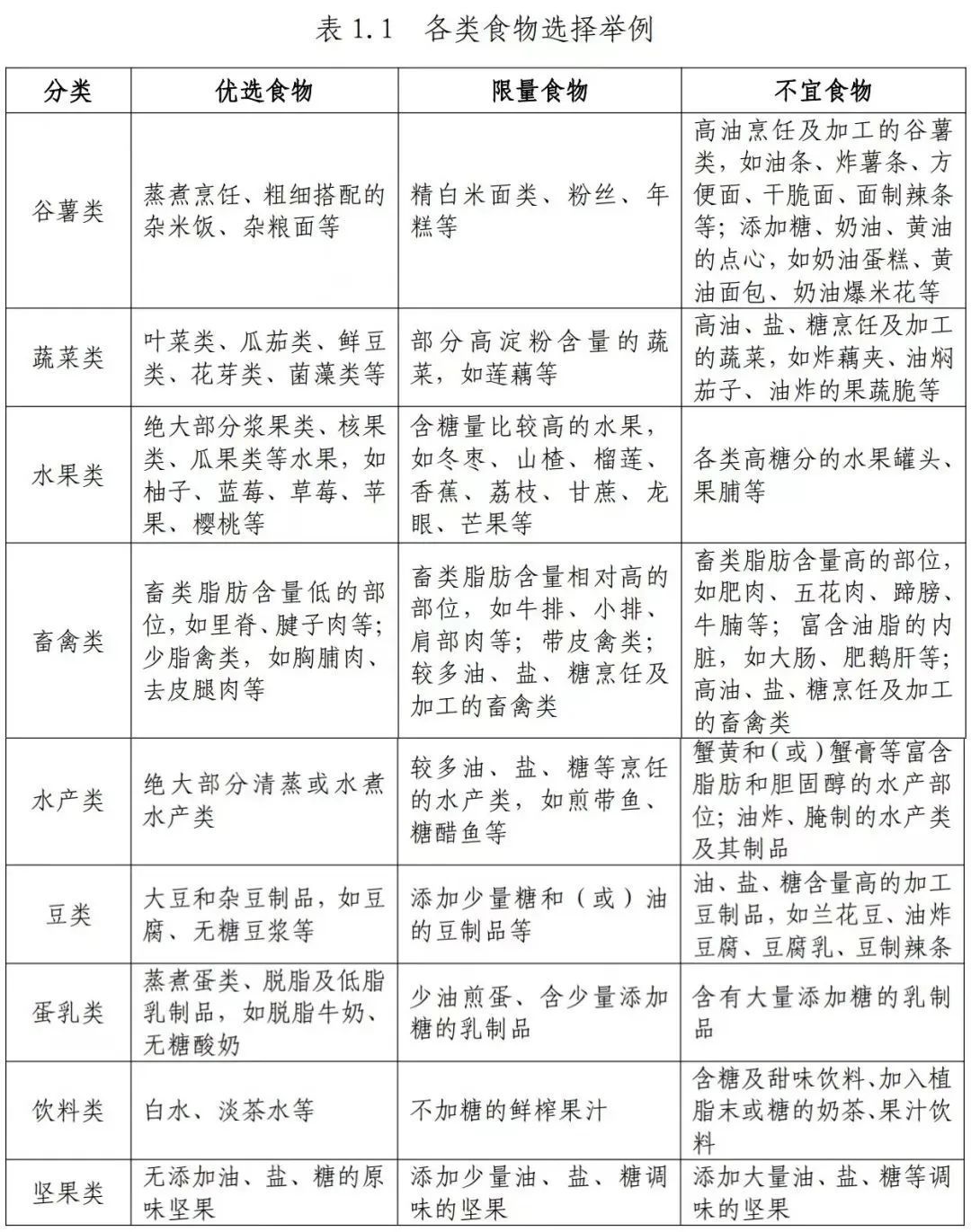
“管住嘴,迈开腿”,膳食养分和身体行动是肥美防治的两大遑急影响身分。指南指出,减肥的要津三分靠动,七分靠吃。哪些要多吃?哪些要少吃或不吃?一张表说清亮!紧记保存↓↓
若何吃?
爱好早餐,不漏餐。晚餐勿过晚进食,提议在17:00~19:00 进食晚餐,晚餐后不宜再进食任何食物,但不错饮水。不暴饮暴食,适度应对进食零食、喝饮料,幸免吃夜宵。
进餐宜细嚼慢咽,减缓进餐速率不错增多饱腹感,裁汰饥饿感。
符合窜改进餐规章,按照“蔬菜一肉类一主食”的规章进餐,有助于减少高能量食物的进食量。
你属于哪种肥美?
中医教你鉴别!
中医合计,肥美属本虚标实证,辨证波及痰、湿、热等病理身分,常兼夹痰湿、血瘀、气郁等标实之证,其病位多在脾胃,与肾气虚相干密切,并可波及五脏。常见辨证分型及临床发扬分为5类。
01
胃热火郁证
肥美多食,消谷善饥,大便不爽,甚或干结,尿黄,或有口干口苦,喜饮水,舌质红,苔黄,脉数。可采器具有清胃热、消导滞作用的食药物资,如铁皮石斛、麦芽等。
02
痰湿内盛证
形骸肥美,身体千里重,肢体困倦,脘痞胸满,可伴头晕,口干而不欲饮,大便黏滞不爽,嗜食肥醇厚酒,喜卧懒动,舌质淡胖或大,苔白腻或白滑,脉滑。可选拔化痰消滞作用的食药物资,如薏苡仁、橘皮、砂仁等。
03
气郁血瘀证
肥美懒动,喜感喟,胸闷胁满,面晦唇暗,肢端光辉不鲜,甚或青紫,可伴便干、失眠等。可选拔理气化瘀作用的食药物资,如橘皮、山楂、当归等。
04
脾虚不运证
肥美臃肿,神疲钝力,身体困重,脘腹痞闷,或有手脚轻度浮肿,晨轻暮重,劳则尤甚,饮食如常或偏少,既往多有暴饮暴食史,小便不利,大便溏或便秘,舌质淡胖,边有齿印,苔薄白或白腻,脉濡细。可选拔健脾益气作用的食药物资,如茯苓、山药、莲子等。
05
脾肾阳虚证
形骸肥美,易于疲乏,手脚不温,甚或手脚厥冷,喜食热饮,小便清长,舌淡胖,舌苔薄白,脉千里细。可选拔温阳补虚作用的食药物资,如小茴香、山药、肉桂等。
国度首先教你减肥!
“三餐四季”食谱来了
广东东谈主“三餐四季”不错若何吃?
巡逻华南地区四季菜谱
↓↓↓
↓↓识别下方二维码巡逻
《成东谈主肥美食养指南(2024年版)》全文
温馨教唆
减肥要挨次渐进
较为理思的减严惩法应该是
6个月内,减少现时体重的5%~10%
合理的减重速率为
每月减2~4公斤
开首:国度卫生健康委官网、健康中国、央视一套、央视新闻、央广网kaiyun官方网站











